4008672139
行业新闻
新闻资讯,让你快速了解除虫行业最新信息
NEWS

28

2026-01

254
0
掌握诺如病毒感染防护要点,从容应对高发季

冬春季是诺如病毒感染的高发季节,学校、托幼机构、养老院等人员密集场所发生聚集性疫情的风险增加。春节假期临近,走亲访友、聚餐聚会等活动增多,了解并落实科学的防护措施,是保护自己和家人健康的关键。

查看更多

28

2026-01

89
0
2026年全国疾病预防控制工作会议在京召开

查看更多

27

2026-01

451
0
白蚁防治工程验收标准包含哪些内容?专业验收流程与质量评估体系!

查看更多

26

2026-01

501
0
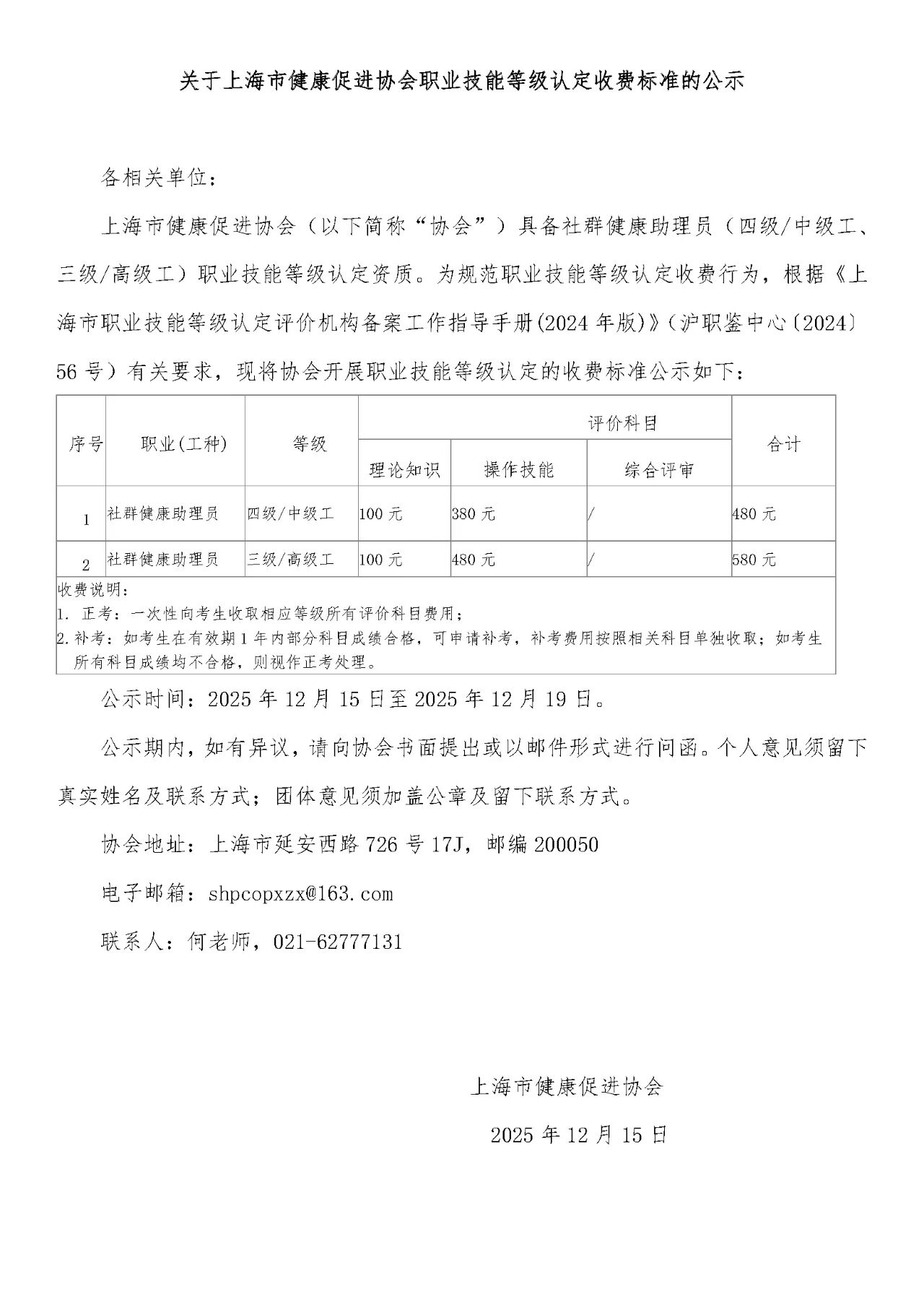
关于上海市健康促进协会职业技能等级认定收费标准的公示

上海市健康促进协会职业技能等级认定收费标准公示,明确各等级考试费用,确保公开透明、合规合理。

查看更多

26

2026-01

346
0
关于上海市健康促进协会职业技能等级认定收费标准的公告

查看更多

16

2026-01

1378
0
这些年你遭遇过虫控公司(PCO)在客户服务中的五大困扰吗?

查看更多

12

2026-01

1220
0
病媒生物密度监测方法 蚊虫

查看更多

12

2026-01

1152
0
病媒生物密度监测方法 鼠类

1范围本标准规定了鼠类密度监测方法,包括粘鼠板法、夹夜法、粉迹法、盗食法、鼠迹法、堵洞查盗法、目测法。

查看更多
快速导航
Copyright ©2026 上海权赛网络科技有限公司 版权所有

服务时间 08:30-11:30 13:30-17:30
微信公众号
电子名片
服务咨询

品牌介绍
发展历程
品牌荣誉
行业新闻
招投标信息
公益资讯
>
____________________________
除虫问题
>
____________________________
招商政策
合伙人展示
协会介绍
会员资质查询
会议通知
技能培训
协会资讯
AI防疫知识
消毒物资商城

支持 反馈 订阅 数据